24小时客服电话:

0755-23358695

打造研发和制造优质品牌

首页 >> 新闻动态 >>公司新闻 >> 贴片变压器隔离DCDC电源/隔离仿真器/隔离USB/隔离CAN/隔离485
详细内容

贴片变压器隔离DCDC电源/隔离仿真器/隔离USB/隔离CAN/隔离485

新增贴片变压器版本DCDC隔离电源参考设计:USB隔离CAN隔离485原理图等参考设计开源分享

技术QQ群:171897584

公众号:游名开源

 

产品介绍:

输入3到36V输出5V DCDC隔离模块/隔离电源;

DCDC隔离芯片型号为:JW3510

(效率和输入电压、变压器匝数比等有关,输入电压越高效率越高,低输入电压的就改匝数比)

对稳定性要求比较高的,输入最好加TVS和保险丝,2个地之间接个102/2KV电容

如果对输出电压精度要求比较高:反馈电阻100K改成1%精度 100K,输出管子选用低压差管或选用MOS管整流

如何调整输出电压:输出3.3V,反馈电阻100K改成66K,高于5V(比如12V,反馈电阻有最大限制,最大为100K左右,可以适当调到102K或105K)需要调整变压器参数

芯片封装和引脚兼容ADI的LT8301。

 

一、DCDC隔离电源

原理图参考如下图:

PCB参考如下图:

                           

 

 

实物参考如下图:

实物参考如下图:

二、隔离USB+隔离电源

原理图参考如下图:

PCB参考如下图:

实物参考如下图:

三、隔离CAN+隔离电源

原理图参考如下图:

PCB参考如下图:

实物参考如下图:

补充说明:

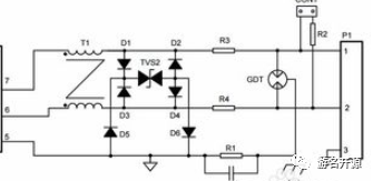
有条件的最好对CAN接口加保护,电路参考如下图:

要是对成本比较敏感,可以参考如下方案:数字隔离器(或光耦)+CAN芯片(可选择国产的QBD1044:1元多些):

四、隔离485+隔离电源

原理图参考如下图:

PCB参考如下图:

实物参考如下图:

 

也可以采用隔离485芯片CA-IS3082(500K)或CA-IS3088(10M)(内部集成数字隔离器和485)参考设计如下图:

补充说明:

有条件的最好对485接口加保护,电路参考如下图:

 

淘宝店铺:游名科技

技术群:171897584

公众号:游名开源


标题
更多
技术支持: 诚信共赢科技 | 管理登录
seo seo